色婷婷97I国产视I在线观看国产91I国产91丝袜在线播放动漫I亚洲老妇xxxxxxIjizz999

更多聯系我們

廣州子銳機器人技術有限公司

電話:400-878-2528
手機:15889988091
傳真:020-32887675
地址:廣州市番禺區東環街金山谷創意八街1號109


子銳機器人微信


添加微信幫助解決機器人故障

首頁 > ABB機器人維修 >

ABB機器人DCS400直流調速器電源/驅動板

日期:2018-02-05 人氣: 來源:m.effei.cn 作者:ABB機器人維修

簡介:DCS400直流調速器的末級觸發電路 電源/驅動板一般安裝有6路觸發脈沖電路,另外還預留有另6路末級觸發脈沖電路,散熱器上的模塊安裝孔也預留有6塊晶閘管的安裝位置,以實現調速器控制負載電機二象限或四象限運行(從軟件到硬件)的可兼容性。……
  
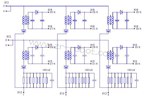
  DCS400直流調速器的末級觸發電路
  電源/驅動板一般安裝有6路觸發脈沖電路,另外還預留有另6路末級觸發脈沖電路,散熱器上的模塊安裝孔也預留有6塊晶閘管的安裝位置,以實現調速器控制負載電機二象限或四象限運行(從軟件到硬件)的可兼容性。末級觸發電路為兩部分結構相同的電路,每部分電路由六路觸發電路構成,上橋臂與下橋相對應相,如A+C-的的觸發電路是呈并聯關系的,此種“連接法”,使每路輸出接邏輯算法控制輸出,形成本橋臂觸發脈沖與對應橋臂發送來的“補脈沖”的雙觸發脈沖輸出,以形成三相全控橋輸出電流的通路。因線路板采用貼片元件,故脈沖變壓器一次繞組中串聯的限流電阻,由8只電阻相并聯,并在電阻上并聯旁路電容提供交流通路,起到減小直流損耗又能能起到提升交流信號幅度的作用。
ABB機器人DCS400直流調速器電源/驅動板
ABB機器人DCS400直流調速器電源/驅動板
 
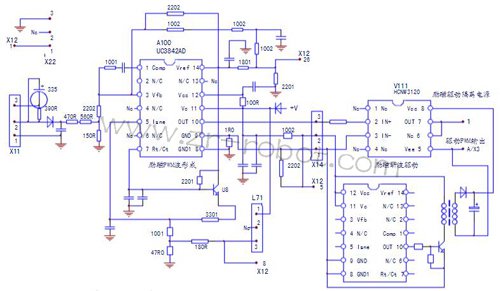
  DCS400直流調速器的勵磁板電路
ABB機器人DCS400直流調速器電源/驅動板
ABB機器人DCS400直流調速器電源/驅動板
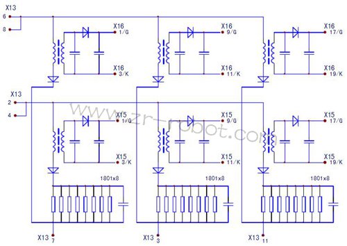
  本機電路的信號測試端子及兩線路板之間的連接信號電纜的端子,均以X端子(按序號)標示,但有的端子,如電流互感器X3端子為3個,其中一個為空端子,X1、X2、X7、X20、X24等端子為獨立端子,只有一個引線端子,同時又是測試點。如果與實際電路板對照,更清楚各端子的去向。 從互感器來的電流檢測信號,經X3、X5端子引入電源/驅動板上的三相橋式整流電路,整流為直流信號后,經X12的12端子輸入CPU主板電路,供運行電流顯示及過載報警與停機保護之用;X1、X2、X7對輸入三相電壓由R99、R101、R102(半可變電阻)和三只1M電阻分壓和限流后,經X12排線端子送入CPU主板電路,作為電網基準同步信號和三相輸入電壓檢測信號;X20、X24將三相全控橋輸出電壓引入線路板,經R103、R100整定后,由X12排線端子送入CPU主板,構成內部電壓環控制和形成輸出電壓檢測(報警)信號。 〔勵磁電流控制電路〕兩片UC3842開關電源振蕩芯片和光耦合器HCNW3120組成了勵磁電流控制電路,電路的構成和功能與常規移相觸發電路有所不同,稱之為脈沖寬度調制電路更為適宜。
ABB機器人DCS400直流調速器電源/驅動板
  從端子L71輸入的勵磁檢測信號2,一路經X12的8端子輸入CPU主板電路,用作勵磁電流顯示和失磁停機保護;一路送入UC3844的電流檢測信號輸入腳5腳,用于過載時,電路停振保護。

文章來源,工業機器人維修官網:m.effei.cn